第一条
根据全国高等教育自学考试指导委员会《关于高等教育自学考试免考课程的试行规定》(〔89〕考委字011号)和《教育部关于推进高等教育学分认定和转换工作的意见》(教改〔2016〕3号)精神,结合甘肃省自学考试实际情况,制定本细则。
第二条
自学考试课程免考对象:
(一)国家承认学历的各类高等学校和高等继续教育、高等教育自学考试、网络教育的研究生、本科、专科毕业生及肄业生、结业生、退学生在校期间取得的课程合格成绩;
(二)国家非学历教育考试科目合格证书规定的部分认可的课程;
(三)甘肃省高等教育自学考试“学历证书+若干职业技能等级证书”项目试点专业中指定合格证书。
第三条
专科及以上学历考生申请自学考试课程免考时按照层次一致、课程名称相同的原则进行(本科层次课程可免考专科层次课程),免考门数不得超过自学考试专业计划要求课程门数的50%。
第四条
自学考试课程分为公共政治课、专业基础课、专业核心课和实践环节考核课四大类,其中专科层次公共政治课为思想道德与法治、毛泽东思想和中国特色社会主义理论体系概论、习近平新时代中国特色社会主义思想概论3门课程。专升本层次公共政治课为中国近现代史纲要、马克思主义基本原理、习近平新时代中国特色社会主义思想概论3门课程。专科及以上学历全日制普通高校毕业生,在校期间所修思想政治理论课成绩合格,可按照课程名称相同、培养目标一致原则申请自学考试公共政治课免考。自学考试已毕业考生再次报考自学考试,已通过公共政治课可按照课程名称相同、培养目标一致原则申请免考。
第五条
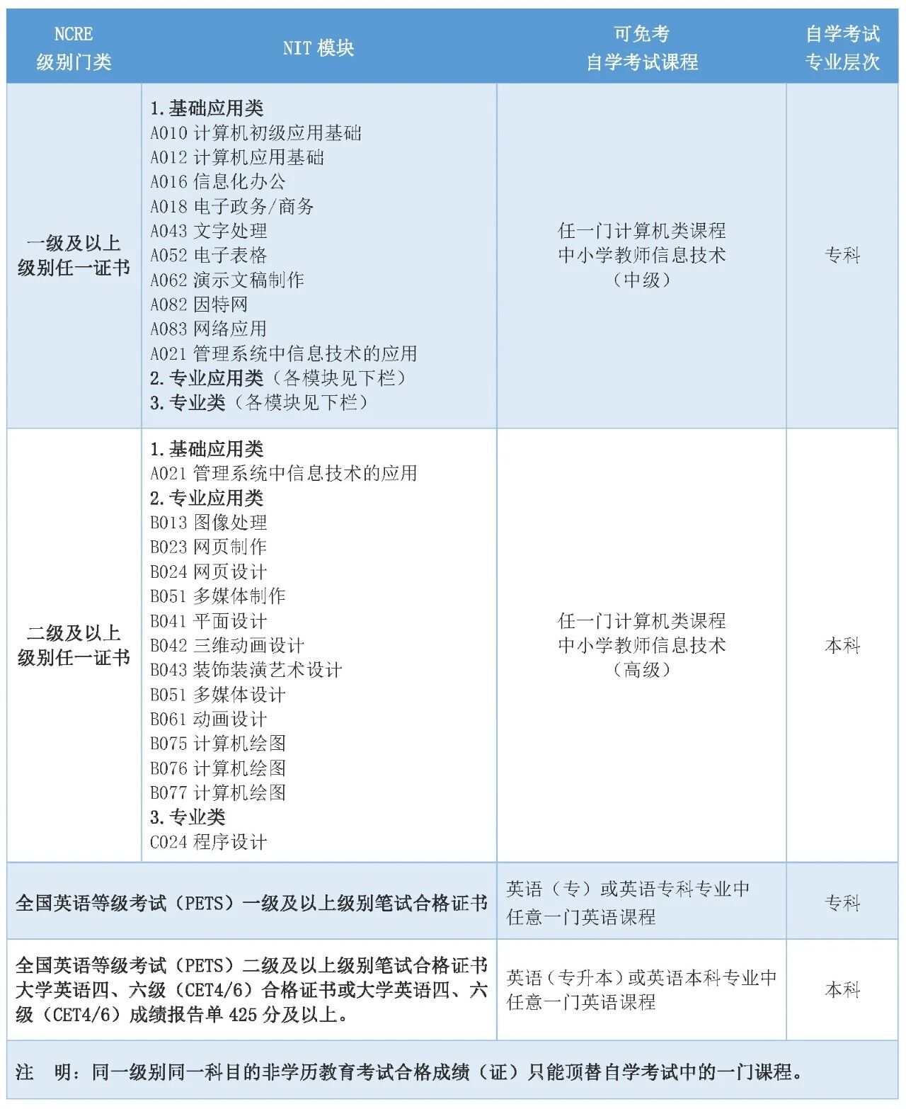
取得国家非学历教育考试项目合格证的,可申请自学考试相关课程免考,自学考试课程免考成绩按70分计,具体见《国家级非学历教育考试项目合格证免考自学考试课程对照表》(附件)。
第六条
高等教育自学考试原专科层次的课程因专业计划调整至本科层次的可申请免考。
第七条
按本细则申请办理免考的,该课程所含相应的实践环节考核课同时免考,其成绩与理论课成绩一致。
第八条
各类高等学校教学计划中的考查课程,高等教育自学考试中的过程性考核课程不属于免考范围。
第九条
高等教育自学考试毕业考生再次报考自学考试,已取得的合格成绩中的顶替课程不属于免考范围。
第十条
各类英语专业专科及以上毕业生报考高等教育自学考试,可以免考同层次非外语类专业中的英语(专)、英语(专升本)课程。
第十一条
课程免考申请时间及程序:
(一)申请免考课程者在取得自学考试考籍后,向考籍所在市(州)教育考试招生机构申请办理有关免考手续。面向高校助学开考的应用型专业考生向主考学校申请办理有关免考手续。
(二)自学考试课程免考考生申请办理时间为上半年5月1日-5月10日、下半年11月1日-10日。市(州)教育考试招生机构、主考学校继续教育学院审核上报甘肃省教育考试院时间为每年上半年5月15日、下半年11月15日前,逾期不予受理。
(三)自学考试课程免考采取网上申请办理。考生首先登录甘肃省教育考试院官方网站(https://www.ganseea.cn),通过“甘肃省国家教育考试综合管理平台”根据网页导航完成课程免考操作。根据要求上传毕业证书、学信网有效期内的《教育部学历证书电子注册备案表》或学历认证报告、原所在高校的校级成绩管理部门出具的成绩证明或高等教育自学考试毕业生审批登记表、国家级非学历教育考试项目合格证书等免考材料扫描件并完成缴费操作。
考生用国家级非学历教育考试项目合格证书免考自学考试课程的还须提供中国教育考试网(https://www.neea.edu.cn)证书查询本人签字扫描件。
(四)市(州)教育考试招生机构、主考学校对申请办理课程免考材料进行初审,初审不合格的予以退回,初审合格的提交至甘肃省教育考试院。
(五)甘肃省教育考试院对市(州)教育考试招生机构、主考学校提交的免考材料进行终审,终审合格的予以成绩入库,条件不符合的予以退回。考生查询免考结果请登录甘肃省教育考试院官方网站。
第十二条
根据《省物价局省财政厅关于理顺规范高等教育自学考试相关收费的通知》(甘价费〔2009〕204号)规定,面向社会考生开考的专业和面向高校助学开考的应用型专业考生申请办理课程免考每人每次按一科次的标准收费,即每次40元。
第十三条
根据《关于在普通高校中开展高等教育自学考试本科第二学历教育试点工作的意见》(甘教厅〔2017〕34号)规定,“二学历”教育类型考生申请办理课程免考时按科次收费,每科次40元,由主考学校统一缴纳。
第十四条
根据《关于开展高等教育自学考试“学历证书+若干职业技能等级证书”试点工作的通知》(甘考委发〔2023〕3号)规定,试点专业中证书与自学考试课程按照相应批复方案整体免考,每人每次按一科次标准收费,即每次40元,由主考学校统一缴纳。
第十五条
凡有伪造、涂改和提供虚假证明材料者,一经查证,取消免考资格,并按《国家教育考试违规处理办法》《中华人民共和国刑法修正案(九)》中相关规定给予严肃处理。对徇私舞弊的工作人员,按国家有关规定进行处理。
第十六条
本细则自发布之日起执行。
第十七条
本细则由甘肃省教育考试院负责解释。
附件:
国家级非学历教育考试项目合格证免考自学考试课程对照表







